趣虾吧
首页
游戏
应用
编辑推荐
更多
热门游戏
{mouseover('gameM1')}" @mouseout="()=>{mouseout('gameM1')}">
高能英雄
4.7
明日之后
3.2
崩坏3
4.7
皇室战争
4.7
巅峰极速
4.7
特色游戏分类
动作冒险
角色扮演
休闲益智
经营策略
热门应用
{mouseover('gameM2')}" @mouseout="()=>{mouseout('gameM2')}">
夸克
4.1
一键锁屏
3.5
同城知趣聊天
5
聊聊吧
5
有道翻译官
4.8
特色应用分类
生活
购物
视频
音乐
系统
语言选择
English
中文版
AutolinkPro
凌阳成芯科技
安全可信任的
8370
下载量
1.6M
大小
1.0.31
最低安卓版本
1.0.31 (1717912993) 最新版本
0 (0 评论)
第一步:手机打开微信,
第二步:打开扫一扫,
第三步:扫码二维码
下载
{mouseover('img1')}" @mouseout="()=>{mouseout('img1')}">
详情
评论
版本
信息
AutolinkPro简介
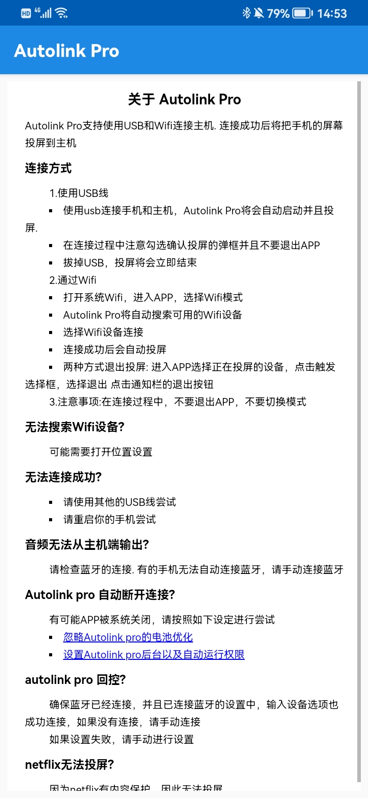
AutolinkPro具有便捷的连接和操作功能。手机能够借助USB线或者无线方式与汽车相连,并且此过程无需连接网络。连接成功后,运用镜像法,手机屏幕可投射到车辆上,这样就可以通过触摸车辆(此处“vehice”应为“vehicle”)屏幕来操作手机。当车辆在道路上行驶时,它能自动连接,这种操作方式既方便又安全。不仅如此,车辆多媒体还可尽享手机的全部功能。
类似的应用
交管12123
4.2
懂车帝
4.6
驾考宝典
4.8
汽车之家
4.7
易车
4.6
驾校一点通
4.6
瓜子二手车
4.4
易车汽车报价
4.6
这些评论和分数来自于应用商店用户.
0
0 评论
最新版本
1.0.31
1717912993
1.6M
Android 1.0.31
手机和车机之间的投屏应用
下载
良好的应用程序保证
此应用程序通过了病毒、恶意软件和其他恶意攻击的安全测试,不包含任何威胁.
AutolinkPro - 应用信息
最新版本:
1.0.31
包名:
com.link.autolink.pro
安卓兼容性:
1.0.31
开发者:
凌阳成芯科技
隐私政策:
https://cftweb.3g.qq.com/privacy/privacyPolicy?content_id=67b25549b6420c20cd52858c438110fe
名称:
AutolinkPro
大小:
1.6M
下载量:
8370
版本:
1.0.31
发布日期:
1717912993
包名:
com.link.autolink.pro
开发者:
凌阳成芯科技
标签:
其他
简介:
手机和车机之间的投屏应用
分享到微信朋友圈
打开微信“扫一扫”,再点击右上角按钮分享。