趣虾吧
首页
游戏
应用
编辑推荐
更多
热门游戏
{mouseover('gameM1')}" @mouseout="()=>{mouseout('gameM1')}">
高能英雄
4.7
明日之后
3.2
崩坏3
4.7
皇室战争
4.7
巅峰极速
4.7
特色游戏分类
动作冒险
角色扮演
休闲益智
经营策略
热门应用
{mouseover('gameM2')}" @mouseout="()=>{mouseout('gameM2')}">
夸克
4.1
一键锁屏
3.5
同城知趣聊天
5
聊聊吧
5
有道翻译官
4.8
特色应用分类
生活
购物
视频
音乐
系统
语言选择
English
中文版
天正CAD
深圳市杰深通科技有限公司
安全可信任的
2303
下载量
37.7M
大小
1.3.2
最低安卓版本
1.3.2 (1717912857) 最新版本
5 (0 评论)
第一步:手机打开微信,
第二步:打开扫一扫,
第三步:扫码二维码
下载
{mouseover('img1')}" @mouseout="()=>{mouseout('img1')}">
详情
评论
版本
信息
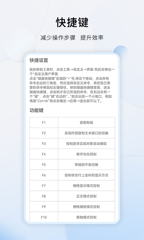
天正CAD简介
CAD装修设计教程——包含了Auto CAD零基础入门学习的全部技巧与知识点。本APP会教您零基础学习CAD的方法,内容极具权威性,每一步操作都以图文并茂的形式展示,还可一键收藏,欢迎您使用!
1. 整个学习进程需遵循循序渐进的原则。要学好AutoCAD,首先得清楚如何手工作图,对于作图过程中涉及的画法几何知识必须了如指掌,唯有如此,才能够进一步思考如何运用AutoCAD进行操作以及具体的操作方式。实践表明,识图能力和几何作图能力强的话,学习AutoCAD就会更轻松,效果也更好。接着要了解计算机绘图的基本常识,例如相对直角坐标和相对极坐标等,从而让自己能够由浅入深、从简到繁地掌握AutoCAD的使用技能。
2. 学习cad教程的一个显著优点是能够精确绘图。精确绘图意味着尺寸精准、画图精确。平行线必须平行;由两条线构成的角,其顶点务必重合。如果尺寸未按标准绘制,那么在标注尺寸时就需要修改数据,这不但影响图形的美观,还直接关乎图形的真实性,所以在绘图过程中要格外细心,循序渐进,做到精确无误、毫无误差。
学习天正CAD APP独家推出的室内设计、机械设计、暖通管道设计等专业实例课程,全方位学习并掌握CAD知识!
类似的应用
作业帮
4.4
儿歌点点
4.7
儿歌多多
4.7
宝宝巴士儿歌
4.7
宝宝巴士
4.7
贝乐虎儿歌
4.6
小猿口算
4.5
安全教育平台
3
这些评论和分数来自于应用商店用户.
5
0 评论
最新版本
1.3.2
1717912857
37.7M
Android 1.3.2
室内设计机械设计CAD制图教学
下载
良好的应用程序保证
此应用程序通过了病毒、恶意软件和其他恶意攻击的安全测试,不包含任何威胁.
天正CAD - 应用信息
最新版本:
1.3.2
包名:
com.kjszzsxf.cadapplication
安卓兼容性:
1.3.2
开发者:
深圳市杰深通科技有限公司
隐私政策:
http://api.kjszzsxf.cn/app/company_jiesentong/yszc.html
名称:
天正CAD
大小:
37.7M
下载量:
2303
版本:
1.3.2
发布日期:
1717912857
包名:
com.kjszzsxf.cadapplication
开发者:
深圳市杰深通科技有限公司
标签:
知识共享
简介:
室内设计机械设计CAD制图教学
分享到微信朋友圈
打开微信“扫一扫”,再点击右上角按钮分享。