趣虾吧
首页
游戏
应用
编辑推荐
更多
热门游戏
{mouseover('gameM1')}" @mouseout="()=>{mouseout('gameM1')}">
高能英雄
4.7
明日之后
3.2
崩坏3
4.7
皇室战争
4.7
巅峰极速
4.7
特色游戏分类
动作冒险
角色扮演
休闲益智
经营策略
热门应用
{mouseover('gameM2')}" @mouseout="()=>{mouseout('gameM2')}">
夸克
4.1
一键锁屏
3.5
同城知趣聊天
5
聊聊吧
5
有道翻译官
4.8
特色应用分类
生活
购物
视频
音乐
系统
语言选择
English
中文版
国家助学贷款
国家开发银行
安全可信任的
5.4万
下载量
53.89M
大小
1.0.2
最低安卓版本
1.0.2 (1721900575) 最新版本
4 (0 评论)
第一步:手机打开微信,
第二步:打开扫一扫,
第三步:扫码二维码
下载
{mouseover('img1')}" @mouseout="()=>{mouseout('img1')}">
详情
评论
版本
信息
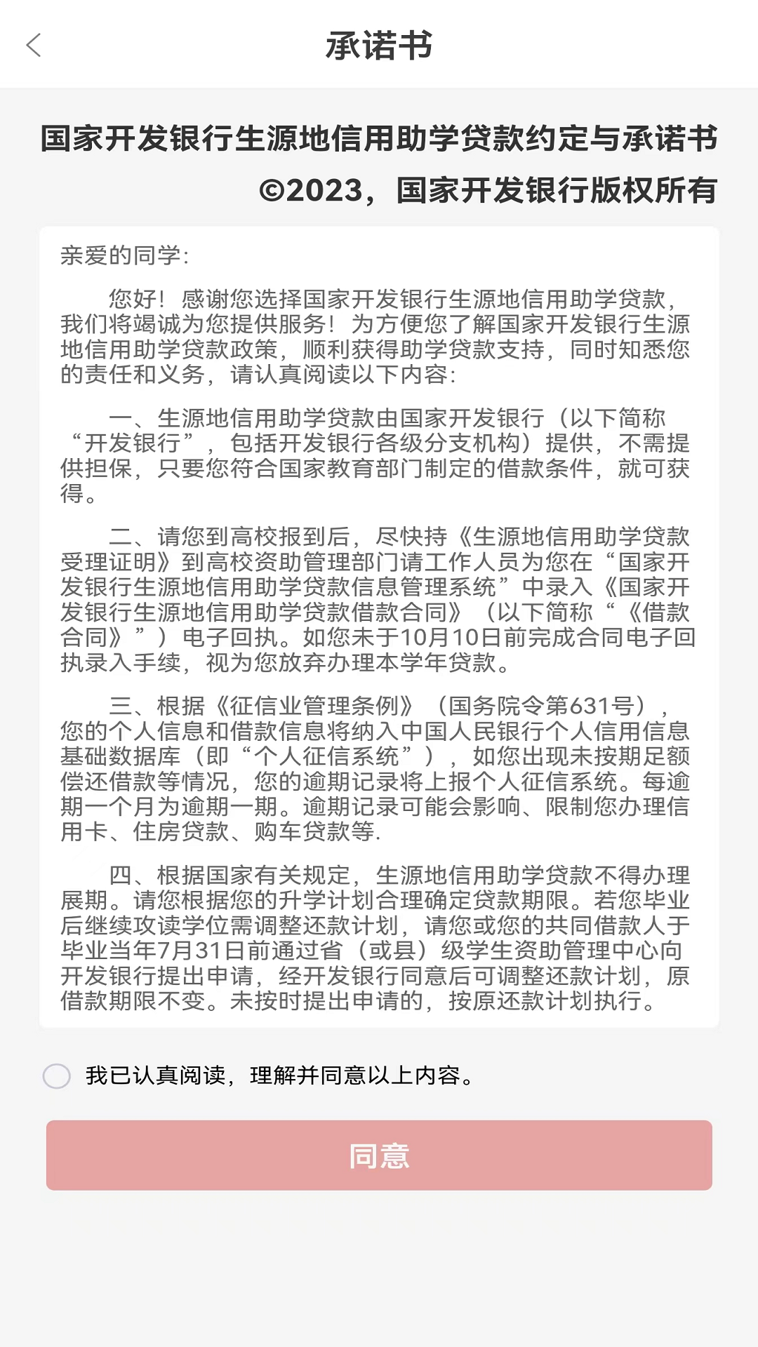
国家助学贷款简介
用户能够借助本APP来申请、查询以及管理由国家开发银行承办的国家助学贷款,从而更为便捷地开展贷款申请、信息变更等操作,以方便贷款学生的日常使用。
类似的应用
中国农业银行
4.1
中国建设银行
4.6
中国工商银行
4.6
邮储银行
3.9
云闪付
4.5
京东金融
4.5
中国银行
4.7
钱包
4.2
这些评论和分数来自于应用商店用户.
4
0 评论
最新版本
1.0.2
1721900575
53.89M
Android 1.0.2
用于国家助学贷款的申请及管理
下载
良好的应用程序保证
此应用程序通过了病毒、恶意软件和其他恶意攻击的安全测试,不包含任何威胁.
国家助学贷款 - 应用信息
最新版本:
1.0.2
包名:
com.cdb.sla
安卓兼容性:
1.0.2
开发者:
国家开发银行
隐私政策:
https://cftweb.3g.qq.com/privacy/privacyPolicy?content_id=7679510c6777ba2d84d22eea5d64527d
名称:
国家助学贷款
大小:
53.89M
下载量:
5.4万
版本:
1.0.2
发布日期:
1721900575
包名:
com.cdb.sla
开发者:
国家开发银行
标签:
分期贷款
简介:
用于国家助学贷款的申请及管理
分享到微信朋友圈
打开微信“扫一扫”,再点击右上角按钮分享。