趣虾吧
首页
游戏
应用
编辑推荐
更多
热门游戏
{mouseover('gameM1')}" @mouseout="()=>{mouseout('gameM1')}">
高能英雄
4.7
明日之后
3.2
崩坏3
4.7
皇室战争
4.7
巅峰极速
4.7
特色游戏分类
动作冒险
角色扮演
休闲益智
经营策略
热门应用
{mouseover('gameM2')}" @mouseout="()=>{mouseout('gameM2')}">
夸克
4.1
一键锁屏
3.5
同城知趣聊天
5
聊聊吧
5
有道翻译官
4.8
特色应用分类
生活
购物
视频
音乐
系统
语言选择
English
中文版
AA速记
广州哲玖网络科技有限公司
安全可信任的
18
下载量
34.02M
大小
1.025
最低安卓版本
1.025 (1717750653) 最新版本
0 (0 评论)
第一步:手机打开微信,
第二步:打开扫一扫,
第三步:扫码二维码
下载
{mouseover('img1')}" @mouseout="()=>{mouseout('img1')}">
详情
评论
版本
信息
AA速记简介
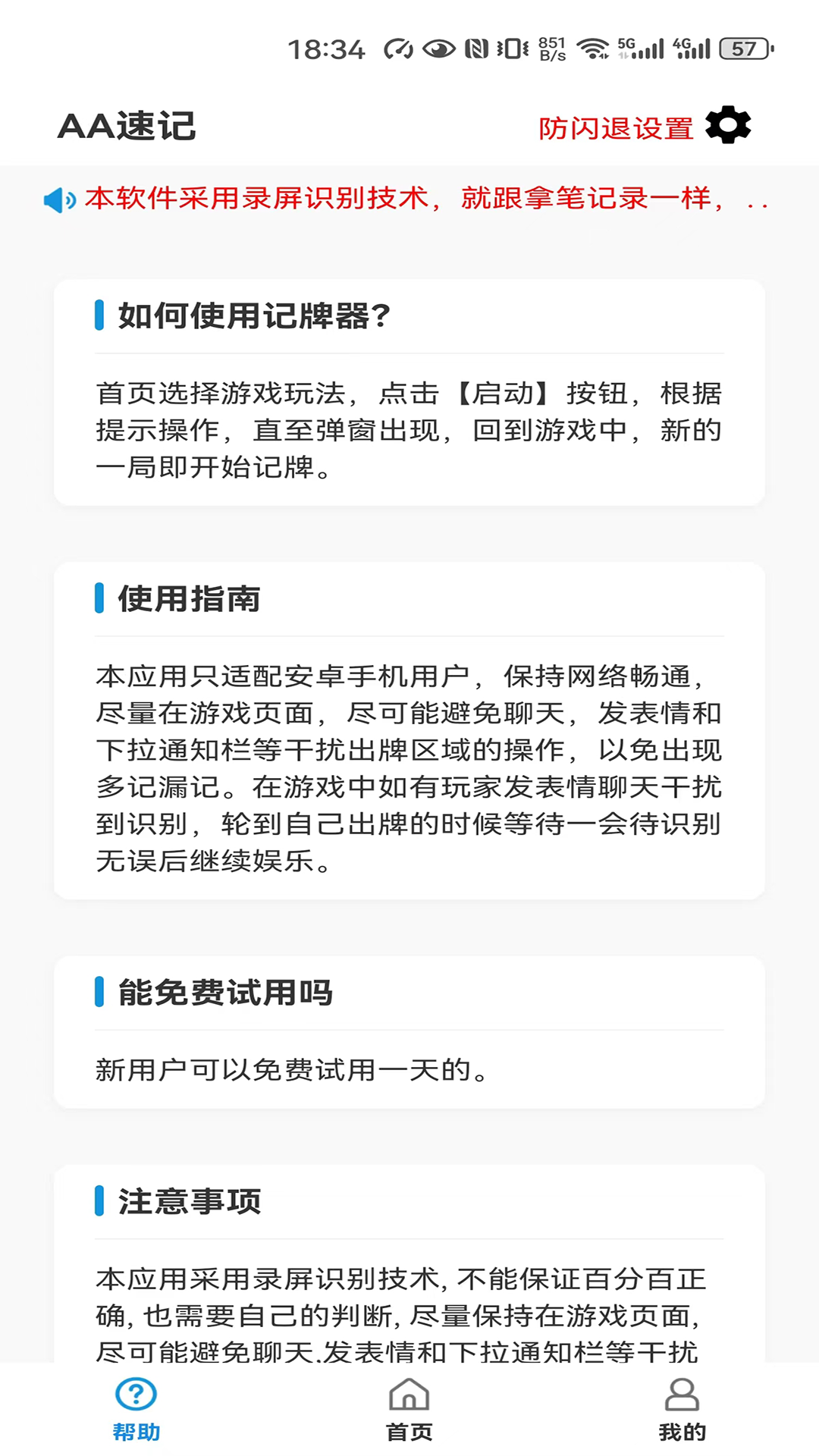
本应用为一款独立软件,其记录方式如同拿笔记录一般,能够助力用户高效地进行记录与计算,从而提升用户的使用体验。不过,请不要过度依赖本应用,需注意其中的统计结果仅作参考之用。
类似的应用
WiFi万能钥匙
4.4
百度极速版
4.1
UC浏览器
4.5
百度
4.4
QQ浏览器
4.3
墨迹天气
4.6
迅雷
4.8
日历
1.8
这些评论和分数来自于应用商店用户.
0
0 评论
最新版本
1.025
1717750653
34.02M
Android 1.025
一款安全、稳定的记录工具
下载
良好的应用程序保证
此应用程序通过了病毒、恶意软件和其他恶意攻击的安全测试,不包含任何威胁.
AA速记 - 应用信息
最新版本:
1.025
包名:
com.aasuji.card
安卓兼容性:
1.025
开发者:
广州哲玖网络科技有限公司
隐私政策:
https://cftweb.3g.qq.com/privacy/privacyPolicy?content_id=b1b3b5fe9fdb21a6b3a7784d182febdb
名称:
AA速记
大小:
34.02M
下载量:
18
版本:
1.025
发布日期:
1717750653
包名:
com.aasuji.card
开发者:
广州哲玖网络科技有限公司
标签:
备忘录/笔记
简介:
一款安全、稳定的记录工具
分享到微信朋友圈
打开微信“扫一扫”,再点击右上角按钮分享。